Ваш персональный консультант
по планированию карьеры
и поиску работы в Канаде
(416) 498-0058
Ваша карьера
Путь к цели
Тест
Напишите мне
Профориентация
Поиск работы
Адаптация
Карьерный рост
Ярмарки вакансий
Статьи
Полезные ссылки
Форум
Карьерный коуч
Кто Я?
Отзывы
Сообщения

Концепция построения карьеры

Очень часто в обыденной жизни мы употребляем слова “работа” и “карьера”, вкладывая в них одинаковый смысл. Однако это принципиально разные понятия. Несмотря на то, что работа является важной частью карьеры, работа не всегда представляет карьеру. Работа это как точка на бумаге, нечто не имеющее направления. Карьера – это целенаправленное движение в том направлении, которое Вы задали. Является ли Ваша работа частью Вашей карьеры или нет, зависит от того, как была поставлена точка на этом листе бумаги: случайно или осознано. В редких случаях, даже случайно поставленная точка, может оказаться в центре Ваших интересов и ценностей, и тогда такая работа дает большое удовлетворение и самореализацию и не воспринимается как трудовая повинность. Но обычно к такой работе люди приходят методом проб и ошибок. У многих на это уходят годы, а у некоторых - вся жизнь. Карьера – не просто постоянное движение. Это путь к идеальной работе, той работе, которая дается Вам легко, потому что увлекает Вас, опирается на Ваши внутренне сильные качества и ежедневно дает радость от самореализации.

Начать строить свою карьеру никогда не поздно, даже если Вам за сорок, и Вы приехали в новую страну. Для начала просто достаточно принять решение, что отныне Вы будете управлять своей жизнью. Следующие основные шаги - это установить Вашу цель, создать план движения к этой цели и ,наконец, приступить к реализации своего карьерного плана. Однако в стране иммиграции у нас нет так много времени и других ресурсов, чтобы позволить себе метод проб и ошибок. Поэтому очень важно правильно начать: переосмыслить заново свои сильные стороны, опыт - все то, на что Вы можете опереться, услышать Ваши внутренние стремления и ожидания, обратиться к Вашим увлечениям, интересам и ценностям – все то, что должна воплощать Ваша идеальная работа. Кроме того, необходимо учесть реалии окружающего Вас мира: тенденции рынка труда, требования к разным профессиям и специфику нахождения работы. Пройти кратчайшим путем, сэкономить Ваши время и деньги призван персональный помощник, карьерный коуч - профессионал, который как раз и обучен помогать людям устанавливать цели, исходя из уникальности каждого человека и его ситуации, инструктировать и мотивировать людей, чтобы их цели стали реальностью.

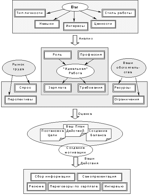
Схема показывает основные элементы процесса и шаги, которые персональный коуч сделает вместе с Вами, чтобы выбрать, спланировать и организовать Ваш карьерный путь.

 

Career path diagram

Этап I.Самоанализ (2-3 сессии)

Анализ Ваших качеств, навыков, интересов позволит Вам выйти на область, профессию и роль, на  которые Вы будете ориентироваться при планировании карьеры и поиске работы

Этап II. Оценка и коррекция (3-4 сессии)

Идеальная работа - это то, что оптимально соответствует Вам в качестве рода деятельности. У Вас может оказаться много вариантов идеальных работ и из них надо выбрать ту, которая будет максимально учитывать ситуацию на рынке труда, Ваши личные обстоятельства и другие факторы реальной жизни. Это может внести свои коррективы: сузить выбор профессий, указать на необходимость обучения и т.п.

Оценив и взвесив все факторы, Вы сможете уточнить список выбранных профессий и выделить те, которые станут для Вас реальными целями.

Этап III. Действие (3-4 сессии)

Следующим шаг – это создание детального плана действия. Этот план должен быть реальным, конкретным, измеримым и ориентированным на время, а также учитывать необходимость поддержания баланса в Вашей жизни.

[ Рекомендуйте этот сайт! ] Светлана Бергер    (416) 498-0058